包头倾斜摇摆试验台

服务热线18702252422
一、设备说明:
倾斜摇摆试验台主要用于模拟安装在船舶、飞机、行进火炮等装备上各类机械、电工电子产品的倾斜和摇摆环境,以确定被试件经受规定严酷等级倾斜和摇摆的能力和结构的完好性。
倾斜、摇摆试验主要适用于水上装备或航空装备中,用于模拟操纵、装载不平衡及自然环境(如风、浪)产生的倾斜或摇摆环境,考核装备各相关部件的结构完好性及性能可靠性。
倾斜摇摆试验台可完成以下模拟试验:
作用力不平衡试验,包括静态不平衡和交变试验;
容器的晃动试验;
因摇摆而产生的附加惯性动 荷模拟试验。
倾斜、摇摆试验也适用于装甲车、坦克等军用装备上的仪器仪表以及飞行员和水手的人体适应性训练。
RTS76-500双向液压倾斜摇摆试验台满足GB/T2423.101《电工电子产品环境试验第2部分试验方法:倾斜和摇摆》、GJB150.23-91《军用设备环境试验方法:倾斜和摇摆试验》等相关试验标准要求。
二、 设备功能特点
RTS76系列倾斜摇摆试验台集成了我司广泛应用的并联-耦合液压执行机构、多功能控制仪和成熟可靠的应用软件,可为被试件提供高精度、高重复性的摇摆、倾斜测试解决方案。
可实现海浪、飞行的模拟试验;
模块化设计确保各功能的一致性和兼容性,从硬件到软件、从试验咨询到优化设计,可为用户提供一站式整体解决方案;
先进的控制系统:全自动计算机远端实时控制界面,操作者只需输入简单的数值,即可启动设备,准确的完成设定试验;
功能强大的多数据计算系统:各方向的试验数据设定完成后,计算机自动控制液压作动器,驱动台面按时摇摆或倾斜到设定的角度,准确度高,重复性好;
多种控制方式:在无需自动控制或自动控制失效的状况下,设备仍可采用手动控制方式来完成试验;
安装方式:安装在标准机械工业厂房地坪上,并和基础使用地脚螺栓连接;
完善的测控系统:试验参数的设置窗口对用户开放,使用灵活、覆盖范围广,同时可根据实测参数对实时调整控制参量;
方便快捷的结果输出系统: 试验结束后,试验报告自动生成,进行打印输出。成熟可靠的试验软件可以为用户提供试验类型的定义、参数设置、运行、停止、数据的分析与保存以及一些辅助功能等;
多种标配的安全警报措施,确保了系统运行安全可靠;
选配的远程控制功能、故障诊断功能及多种形式的安全防护栏,可满足用户不同等级的安全防护需求。
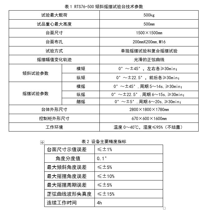
三、设备参数:

系统组成:倾斜摇摆试验台由机械台体、液压伺服和测量控制三大部分组成,
工作原理:RTS76系列倾斜摇摆试验台采用液压油驱动低阻尼油缸完成设定动作,同一个方向的动作由两支低阻尼油缸A、B完成,油缸A和油缸B串联在液压油回路上,通过油缸的自身的平衡适应及闭环控制修正达到精度要求。油缸两端的铰链配合双向摇摆中心可完成两方向复合试验的解耦功能。试验角度由安装在铰链处的角位移传感器反馈。